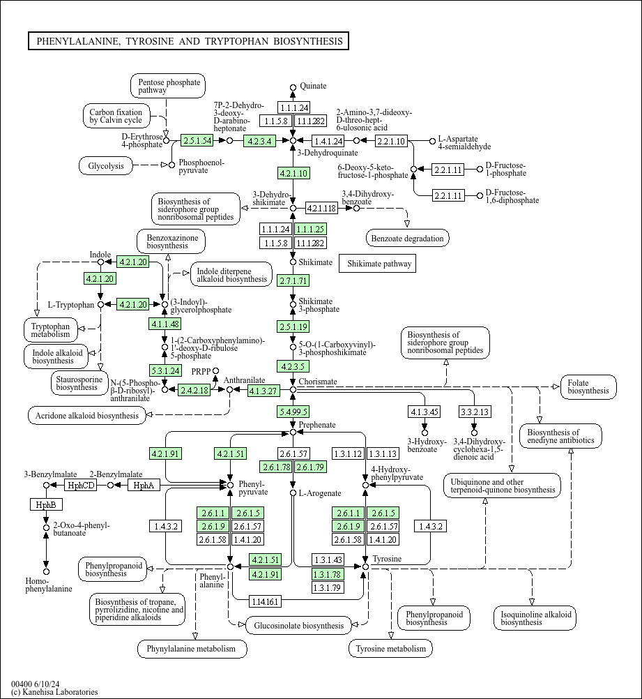
Phenylalanine, tyrosine and tryptophan biosynthesis - Camellia sinensis (tea plant)
[
Pathway menu
|
Organism group
|
Pathway entry
|
Download
|
Help
]
Option
Scale:
100%
Image resolution:
High
Background color
Organism
Split cells that has orgs.
Exclude cells that has no orgs.
Search
ID search
Color
Module
Complete
All
Pathway modules
Amino acid metabolism
Aromatic amino acid metabolism
M00022
Shikimate pathway
M00023
Tryptophan biosynthesis
M00024
Phenylalanine biosynthesis
M00910
Phenylalanine biosynthesis
M00025
Tyrosine biosynthesis
M00040
Tyrosine biosynthesis
KGML
Image (png) file 1x
Image (png) file 2x