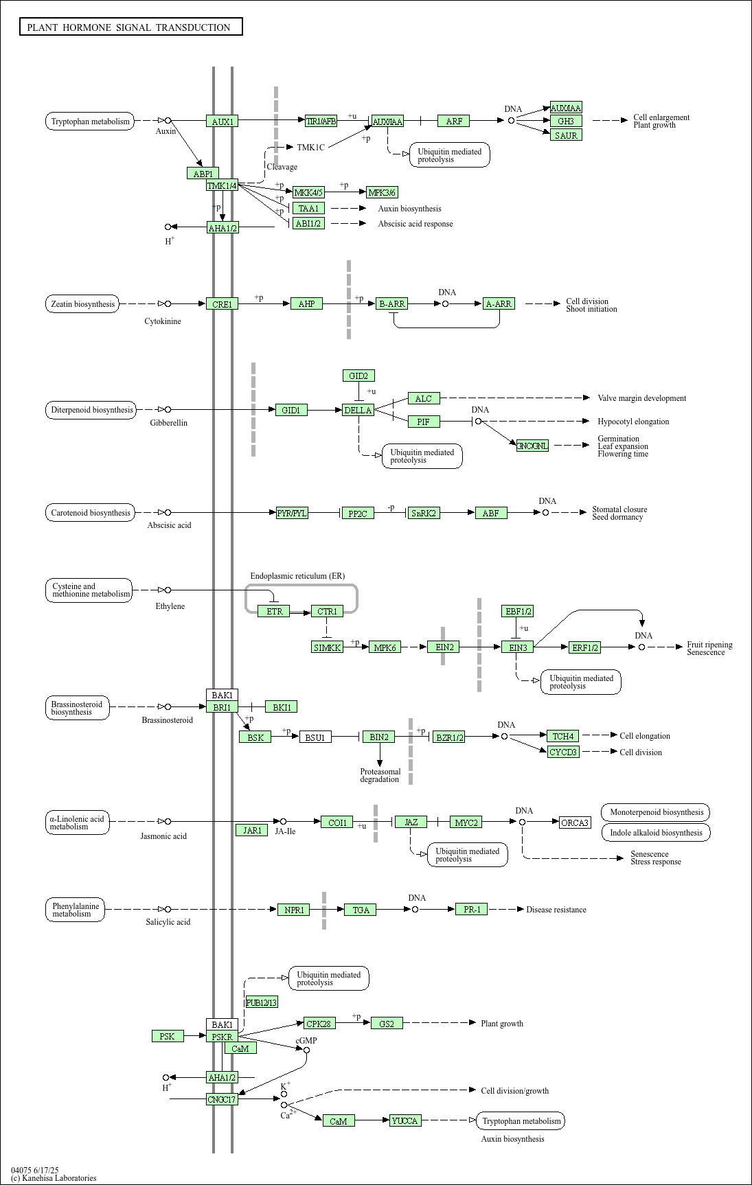
Plant hormone signal transduction - Elaeis guineensis (African oil palm)
[
Pathway menu
|
Organism group
|
Pathway entry
|
Download
|
Help
]
Option
Scale:
100%
Image resolution:
High
Background color
Organism
Split cells that has orgs.
Exclude cells that has no orgs.
Search
ID search
Color
KGML
Image (png) file 1x
Image (png) file 2x