[
|
Organism group
|
Pathway entry
|
Show description
|
|
Help
]
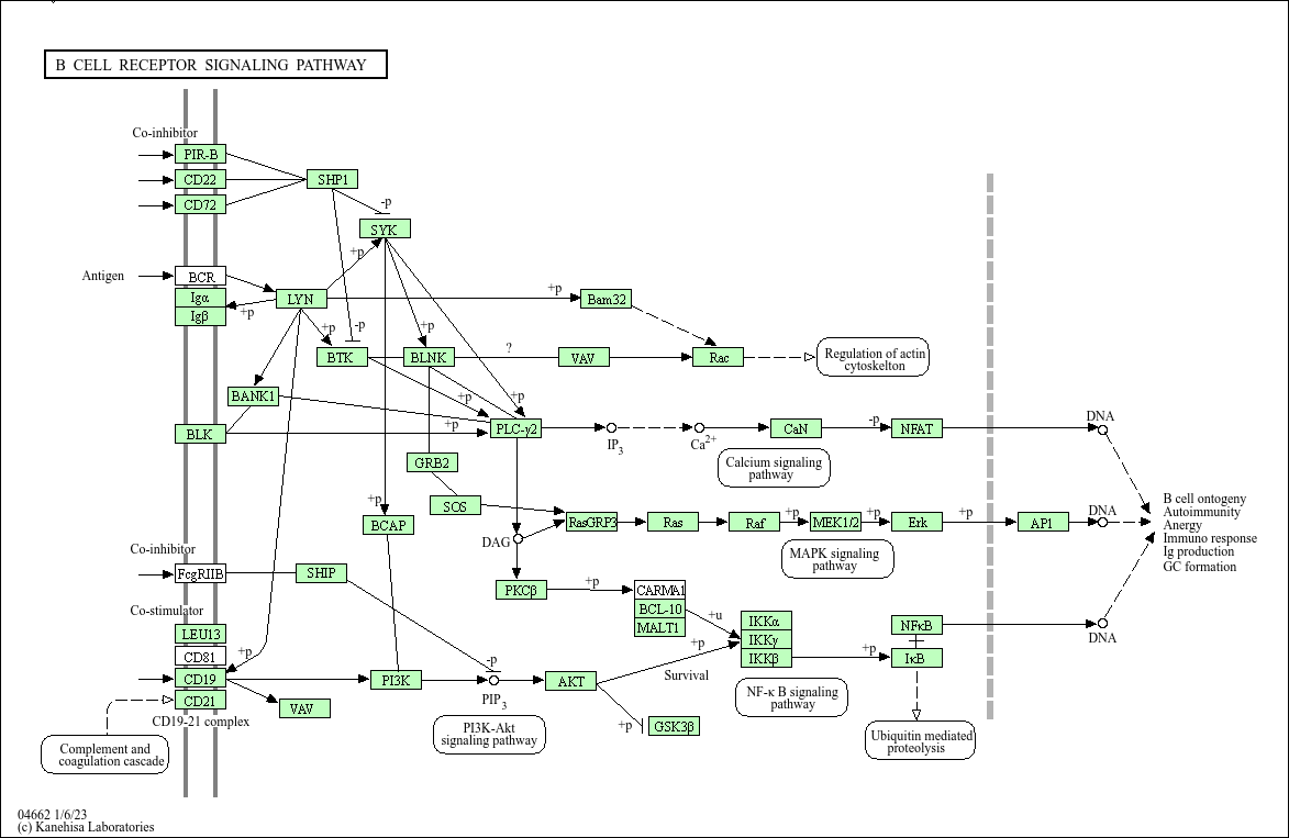
B cells are an important component of adaptive immunity. They produce and secrete millions of different antibody molecules, each of which recognizes a different (foreign) antigen. The B cell receptor (BCR) is an integral membrane protein complex that is composed of two immunoglobulin (Ig) heavy chains, two Ig light chains and two heterodimers of Ig-alpha and Ig-beta. After BCR ligation by antigen, three main protein tyrosine kinases (PTKs) -the SRC-family kinase LYN, SYK and the TEC-family kinase BTK- are activated. Phosphatidylinositol 3-kinase (PI3K) and phospholipase C-gamma 2 (PLC-gamma 2) are important downstream effectors of BCR signalling. This signalling ultimately results in the expression of immediate early genes that further activate the expression of other genes involved in B cell proliferation, differentiation and Ig production as well as other processes.