[
|
Organism group
|
Pathway entry
|
Show description
|
|
Help
]
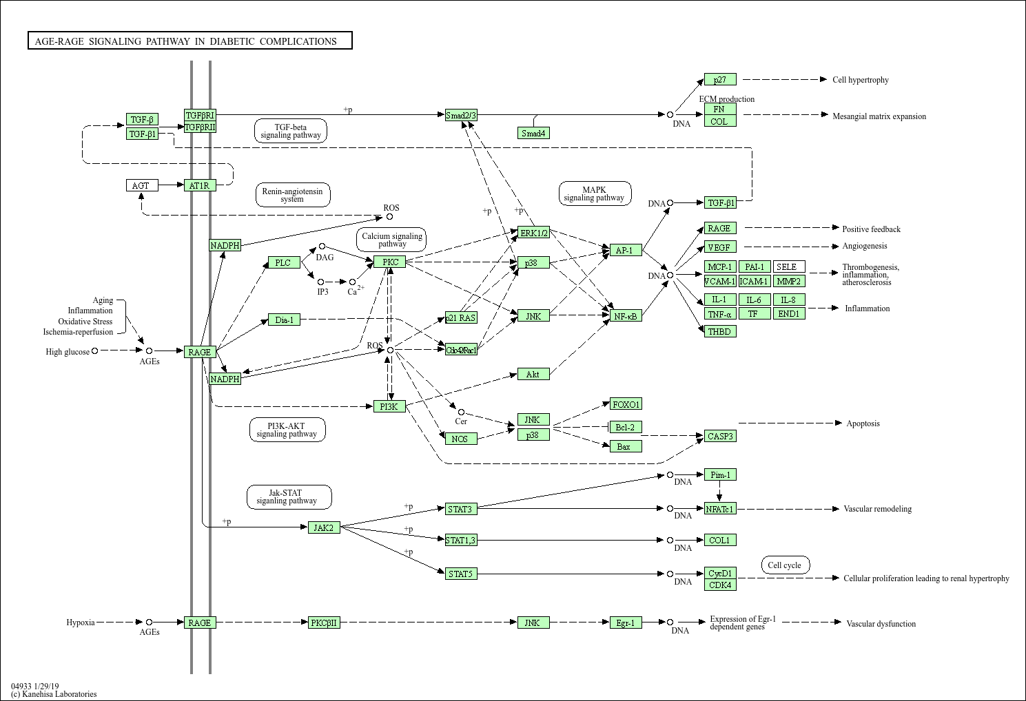
Advanced glycation end products (AGEs) are a complex group of compounds produced through the non-enzymatic glycation and oxidation of proteins, lipids and nucleic acids, primarily due to aging and under certain pathologic condition such as huperglycemia. Some of the best chemically characterized AGEs include N-epsilon-carboxy-methyl-lysine (CML), N-epsilon-carboxy-ethyl-lysine (CEL), and Imidazolone. The major receptor for AGEs, known as receptor for advanced glycation end products (RAGE or AGER), belongs to the immunoglobulin superfamily and has been described as a pattern recognition receptor. AGE/RAGE signaling elicits activation of multiple intracellular signal pathways involving NADPH oxidase, protein kinase C, and MAPKs, then resulting in NF-kappaB activity. NF-kappa B promotes the expression of pro-inflammatory cytokines such as IL-1, IL-6 and TNF-alpha and a variety of atherosclerosis-related genes, including VCAM-1, tissue factor, VEGF, and RAGE. In addition, JAK-STAT-mediated and PI3K-Akt-dependent pathways are induced via RAGE, which in turn participate in cell proliferation and apoptosis respectively. Hypoxia-mediated induction of Egr-1 was also shown to require the AGE-RAGE interaction. The results of these signal transductions have been reported to be the possible mechanism that initates diabetic complications.