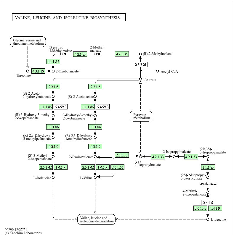
Valine, leucine and isoleucine biosynthesis - Pseudomonas putida S16
[
Pathway menu
|
Organism group
|
Pathway entry
|
Download
|
Help
]
Option
Scale:
100%
Image resolution:
High
Background color
Organism
Split cells that has orgs.
Exclude cells that has no orgs.
Search
ID search
Color
Module
Complete
All
Pathway modules
Amino acid metabolism
Branched-chain amino acid metabolism
M00019
Valine/isoleucine biosynthesis
M00535
Isoleucine biosynthesis
M00570
Isoleucine biosynthesis
M00432
Leucine biosynthesis
KGML
Image (png) file 1x
Image (png) file 2x