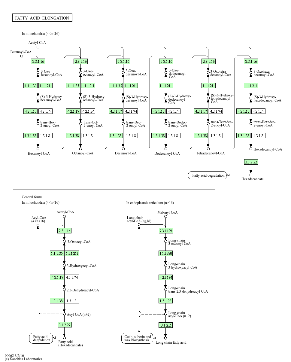
Fatty acid elongation - Pan troglodytes (chimpanzee)
[
Pathway menu
|
Organism group
|
Pathway entry
|
Download
|
Help
]
Option
Scale:
100%
Image resolution:
High
Background color
Organism
Split cells that has orgs.
Exclude cells that has no orgs.
Search
ID search
Color
Module
Complete
All
Pathway modules
Lipid metabolism
Fatty acid metabolism
M00085
Fatty acid elongation in mitochondria
M00415
Fatty acid elongation in endoplasmic reticulum
Related Brite
01004
Lipid biosynthesis proteins
KGML
Image (png) file 1x
Image (png) file 2x