[
|
Organism group
|
Pathway entry
|
Show description
|
|
Help
]
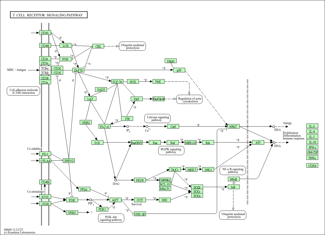
Activation of T lymphocytes is a key event for an efficient response of the immune system. It requires the involvement of the T-cell receptor (TCR) as well as costimulatory molecules such as CD28. Engagement of these receptors through the interaction with a foreign antigen associated with major histocompatibility complex molecules and CD28 counter-receptors B7.1/B7.2, respectively, results in a series of signaling cascades. These cascades comprise an array of protein-tyrosine kinases, phosphatases, GTP-binding proteins and adaptor proteins that regulate generic and specialised functions, leading to T-cell proliferation, cytokine production and differentiation into effector cells.