[
|
Organism group
|
Pathway entry
|
Show description
|
|
Help
]
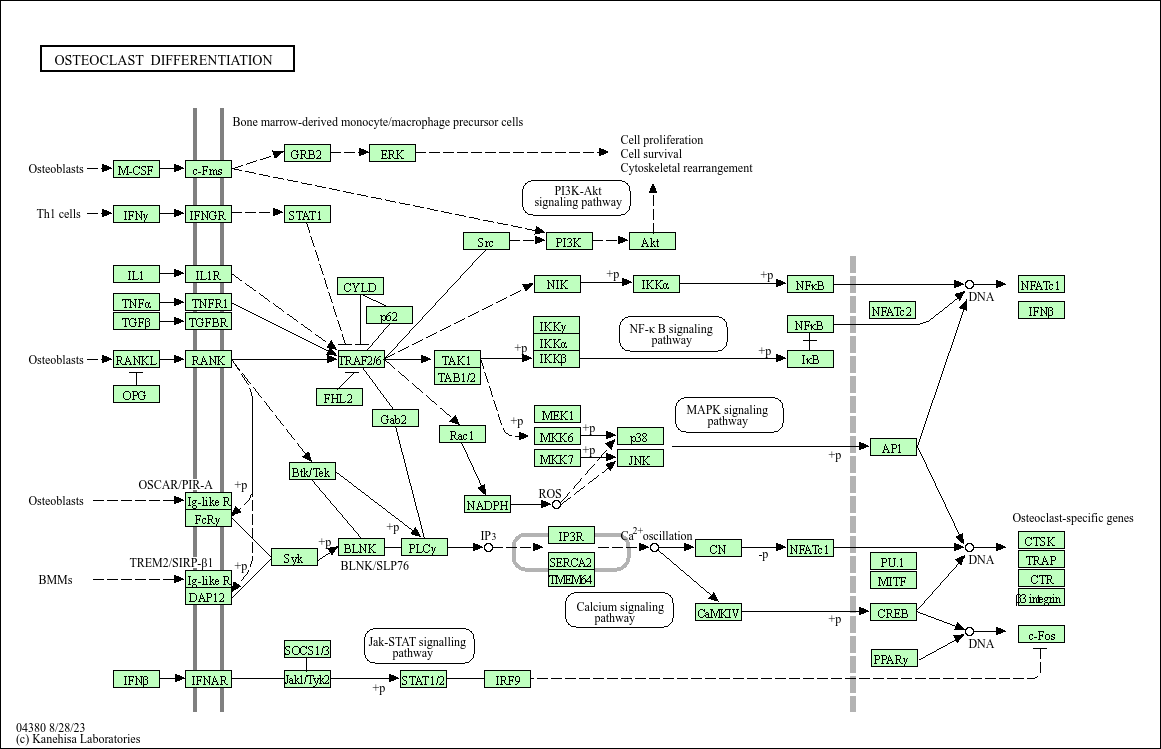
The osteoclasts, multinucleared cells originating from the hematopoietic monocyte-macrophage lineage, are responsible for bone resorption. Osteoclastogenesis is mainly regulated by signaling pathways activated by RANK and immune receptors, whose ligands are expressed on the surface of osteoblasts. Signaling from RANK changes gene expression patterns through transcription factors like NFATc1 and characterizes the active osteoclast.