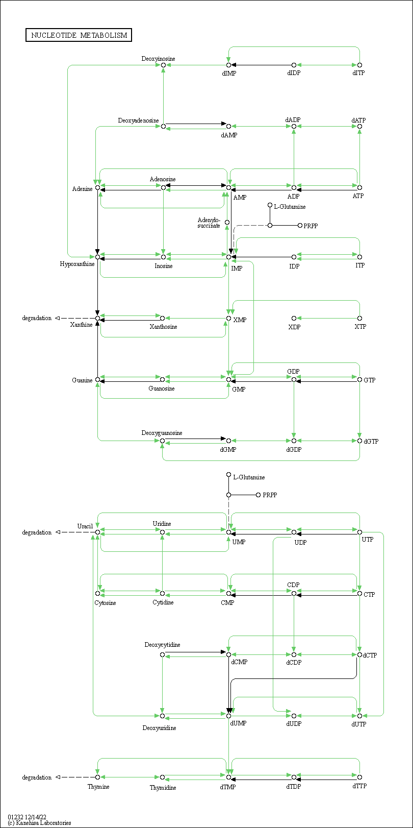
Nucleotide metabolism - Salmonella enterica subsp. enterica serovar Typhimurium U288
[
Pathway menu
|
Pathway entry
|
Download
|
Help
]
Option
Scale:
100%
Image resolution:
High
Link:
Normal
Module
Background color
Organism
Split cells that has orgs.
Exclude cells that has no orgs.
Search
ID search
Color
Module
Complete
All
Pathway modules
Nucleotide metabolism
Purine metabolism
M00049
Adenine ribonucleotide biosynthesis
M00050
Guanine ribonucleotide biosynthesis
M00053
Deoxyribonucleotide biosynthesis
M00958
Adenine ribonucleotide degradation
M00959
Guanine ribonucleotide degradation
Pyrimidine metabolism
M00052
Pyrimidine ribonucleotide biosynthesis
M00938
Pyrimidine deoxyribonucleotide biosynthesis
Reaction module
Reaction modules
Other
Nucleotide metabolism
RM045
Conversion of base / nucleoside / nucleotide
KGML
Image (png) file 1x
Image (png) file 2x