KEGG   PATHWAY: map04623
Entry
map04623                    Pathway                                
Name
Cytosolic DNA-sensing pathway
Description
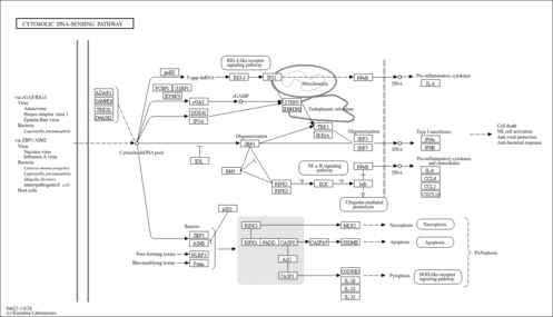
Specific families of pattern recognition receptors are responsible for detecting foreign DNA from invading microbes or host cells and generating innate immune responses. DAI is the first identified sensor of cytosolic DNA which activates the IRF and NF-{kappa}B transcription factors, leading to production of type I interferon and other cytokines. The second type of cytoplasmic DNA sensor is AIM2. Upon sensing DNA, AIM2 triggers the assembly of the inflammasome, culminating in interleukin maturation. In addition to these receptors, there is a mechanism to sense foreign DNA, with the host RNA polymerase III converting the DNA into RNA for recognition by the RNA sensor RIG-I. These pathways provide various means to alert the cell.
Class
Organismal Systems; Immune system
Pathway map
map04623  Cytosolic DNA-sensing pathway
map04623

Reference
  Authors
Yanai H, Savitsky D, Tamura T, Taniguchi T
  Title
Regulation of the cytosolic DNA-sensing system in innate immunity: a current view.
  Journal
Curr Opin Immunol 21:17-22 (2009)
DOI:10.1016/j.coi.2009.01.005
Reference
  Authors
Vilaysane A, Muruve DA
  Title
The innate immune response to DNA.
  Journal
Semin Immunol 21:208-14 (2009)
DOI:10.1016/j.smim.2009.05.006
Reference
  Authors
Takeshita F, Ishii KJ
  Title
Intracellular DNA sensors in immunity.
  Journal
Curr Opin Immunol 20:383-8 (2008)
DOI:10.1016/j.coi.2008.05.009
Reference
  Authors
Takaoka A, Shinohara S
  Title
DNA sensors in innate immune system.
  Journal
Uirusu 58:37-46 (2008)
DOI:10.2222/jsv.58.37
Reference
  Authors
Takaoka A, Taniguchi T
  Title
Cytosolic DNA recognition for triggering innate immune responses.
  Journal
Adv Drug Deliv Rev 60:847-57 (2008)
DOI:10.1016/j.addr.2007.12.002
Reference
  Authors
Kaiser WJ, Upton JW, Mocarski ES
  Title
Receptor-interacting protein homotypic interaction motif-dependent control of NF-kappa B activation via the DNA-dependent activator of IFN regulatory factors.
  Journal
J Immunol 181:6427-34 (2008)
DOI:10.4049/jimmunol.181.9.6427
Reference
  Authors
Rebsamen M, Heinz LX, Meylan E, Michallet MC, Schroder K, Hofmann K, Vazquez J, Benedict CA, Tschopp J
  Title
DAI/ZBP1 recruits RIP1 and RIP3 through RIP homotypic interaction motifs to activate NF-kappaB.
  Journal
EMBO Rep 10:916-22 (2009)
DOI:10.1038/embor.2009.109
Reference
  Authors
Wang Z, Choi MK, Ban T, Yanai H, Negishi H, Lu Y, Tamura T, Takaoka A, Nishikura K, Taniguchi T
  Title
Regulation of innate immune responses by DAI (DLM-1/ZBP1) and other DNA-sensing molecules.
  Journal
Proc Natl Acad Sci U S A 105:5477-82 (2008)
DOI:10.1073/pnas.0801295105
Reference
  Authors
Stetson DB, Ko JS, Heidmann T, Medzhitov R
  Title
Trex1 prevents cell-intrinsic initiation of autoimmunity.
  Journal
Cell 134:587-98 (2008)
DOI:10.1016/j.cell.2008.06.032
Reference
  Authors
Schroder K, Muruve DA, Tschopp J
  Title
Innate immunity: cytoplasmic DNA sensing by the AIM2 inflammasome.
  Journal
Curr Biol 19:R262-5 (2009)
DOI:10.1016/j.cub.2009.02.011
Reference
  Authors
Krieg AM
  Title
AIMing 2 detect foreign DNA.
  Journal
Sci Signal 2:pe39 (2009)
DOI:10.1126/scisignal.277pe39
Reference
  Authors
O'Neill LA
  Title
DNA makes RNA makes innate immunity.
  Journal
Cell 138:428-30 (2009)
DOI:10.1016/j.cell.2009.07.021
Reference
  Authors
Ishii KJ, Coban C, Kato H, Takahashi K, Torii Y, Takeshita F, Ludwig H, Sutter G, Suzuki K, Hemmi H, Sato S, Yamamoto M, Uematsu S, Kawai T, Takeuchi O, Akira S
  Title
A Toll-like receptor-independent antiviral response induced by double-stranded B-form DNA.
  Journal
Nat Immunol 7:40-8 (2006)
DOI:10.1038/ni1282
Reference
  Authors
Cao X
  Title
New DNA-sensing pathway feeds RIG-I with RNA.
  Journal
Nat Immunol 10:1049-51 (2009)
DOI:10.1038/ni1009-1049
Reference
  Authors
Sun L, Wu J, Du F, Chen X, Chen ZJ
  Title
Cyclic GMP-AMP synthase is a cytosolic DNA sensor that activates the type I interferon pathway.
  Journal
Science 339:786-91 (2013)
DOI:10.1126/science.1232458
Reference
  Authors
Gao M, He Y, Tang H, Chen X, Liu S, Tao Y
  Title
cGAS/STING: novel perspectives of the classic pathway.
  Journal
Mol Biomed 1:7 (2020)
DOI:10.1186/s43556-020-00006-z
Reference
  Authors
Benjamin P, Sudhakar S, D'Arco F, Lobel U, Carney O, Roux CJ, Boddaert N, Hemingway C, Eleftheriou D, Mankad K
  Title
Spectrum of Neuroradiologic Findings Associated with Monogenic Interferonopathies.
  Journal
AJNR Am J Neuroradiol 43:2-10 (2022)
DOI:10.3174/ajnr.A7362
Reference
  Authors
Place DE, Lee S, Kanneganti TD
  Title
PANoptosis in microbial infection.
  Journal
Curr Opin Microbiol 59:42-49 (2021)
DOI:10.1016/j.mib.2020.07.012
Reference
  Authors
Jiang W, Deng Z, Dai X, Zhao W
  Title
PANoptosis: A New Insight Into Oral Infectious Diseases.
  Journal
Front Immunol 12:789610 (2021)
DOI:10.3389/fimmu.2021.789610
Reference
  Authors
Wang Y, Kanneganti TD
  Title
From pyroptosis, apoptosis and necroptosis to PANoptosis: A mechanistic compendium of programmed cell death pathways.
  Journal
Comput Struct Biotechnol J 19:4641-4657 (2021)
DOI:10.1016/j.csbj.2021.07.038
Related
pathway
map04064  NF-kappa B signaling pathway
map04120  Ubiquitin mediated proteolysis
map04210  Apoptosis
map04217  Necroptosis
map04621  NOD-like receptor signaling pathway
map04622  RIG-I-like receptor signaling pathway
KO pathway
ko04623   

DBGET integrated database retrieval system