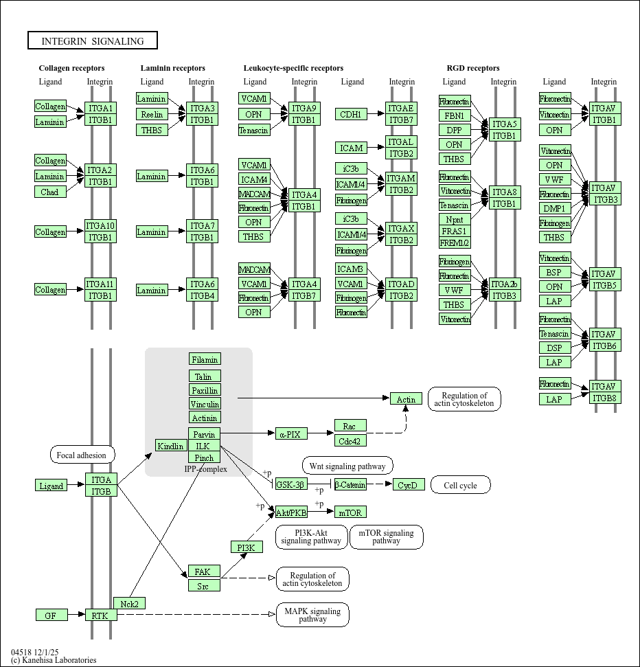
KEGG  Integrin signaling - Homo sapiens (human)

Option
Scale: 100%
ID search
Color
Network
  • nt06548 Integrin signaling
    • N01987 Integrin alpha1beta1 signaling
    • N01988 Integrin alpha2beta1 signaling
    • N01989 Integrin alpha10beta1 signaling
    • N01996 Integrin alpha11beta1 signaling
    • N01990 Integrin alpha3beta1 signaling
    • N01991 Integrin alpha6beta1 signaling
    • N01997 Integrin alpha7beta1 signaling
    • N01992 Integrin alpha6beta4 signaling
    • N01974 Integrin alpha9beta1 signaling
    • N01921 Integrin alpha4beta1 signaling
    • N01973 Integrin alpha4beta7 signaling
    • N01978 Integrin alphaEbeta2 signaling
    • N01975 Integrin alphaLbeta2 signaling
    • N01976 Integrin alphaMbeta2 signaling
    • N01998 Integrin alphaXbeta2 signaling
    • N01977 Integrin alphaDbeta2 signaling
    • N01980 Integrin alpha5beta1 signaling
    • N01981 Integrin alpha8beta1 signaling
    • N01979 Integrin alphaIIbbeta3 signaling
    • N01982 Integrin alphaVbeta1 signaling
    • N01983 Integrin alphaVbeta3 signaling
    • N01984 Integrin alphaVbeta5 signaling
    • N01985 Integrin alphaVbeta6 signaling
    • N01986 Integrin alphaVbeta8 signaling